公司注册 >公司注册税务博客 >美国关税政策下越南投资潜力依旧,去越南注册公司流程指南

 

美国关税政策下越南投资潜力依旧,去越南注册公司流程指南

美国关税政策下越南投资潜力依旧

近期,美国宣布对越南部分产品征收 20% 的对等关税。然而,这一举措并未如预期般影响全球投资者对越南的热情。深入分析,越南制造业已展现出强大韧性与多元化发展态势。越南正积极拓展与其他国家和地区的贸易合作,《区域全面经济伙伴关系协定》(RCEP)的生效,使越南与众多亚太国家建立更紧密经贸联系,市场空间得以拓展。同时,越南国内消费市场蓬勃发展,年轻且庞大的消费群体为企业提供广阔的内销机遇。从长远看,美国关税冲击有限,越南投资环境优势显著,吸引着全球资本持续涌入。

中越关系紧密,跨境贸易推动发展

中越两国山水相连,自 1950 年 1 月 18 日建交以来,双边关系历经风雨,不断深化发展。在政治领域,两国高层互访频繁,确立了 “长期稳定、面向未来、睦邻友好、全面合作” 的关系框架,携手构建具有战略意义的中越命运共同体,为两国经贸合作奠定坚实基础。

经济层面,跨境贸易规模持续攀升。2025 年上半年,中越贸易额同比大幅增长,各类商品往来频繁。中国作为越南最大贸易伙伴,在电子产品、机械设备、纺织原料等领域与越南展开深度合作。越南凭借丰富劳动力资源与优惠政策,吸引大量中国企业投资设厂,形成产业链上下游协同发展格局。广西始发中越班列发货量同比激增 283%,汽车零配件、塑料颗粒等货物快速往返中越,凸显跨境物流的高效与两国贸易的紧密。此外,中国企业还积极参与越南基础设施建设,助力当地提升发展潜力。

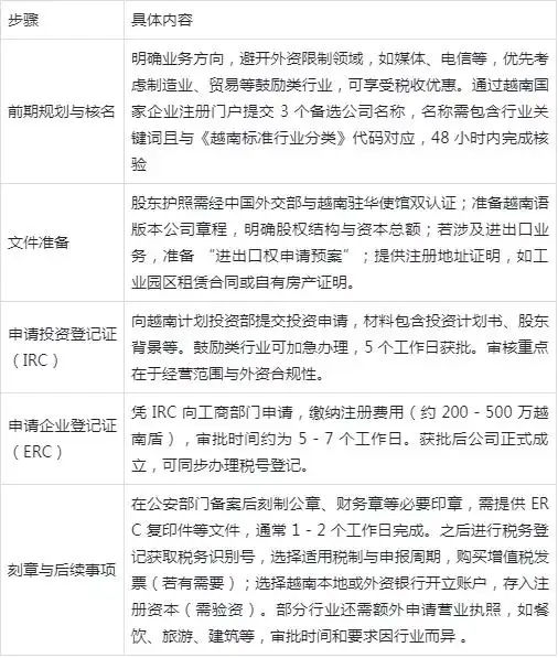
去越南注册公司流程详解

注册越南公司

中国企业注册越南公司要求及代办服务

中国企业前往越南注册公司,除遵循上述通用流程外,需注意:

若以法人股东身份投资,需提供国内公司营业执照公证认证件、公司董事会决议等文件;确保注册资本与业务规划匹配,部分行业有特殊资本要求。整个注册过程涉及诸多越南当地法规政策,文件准备复杂且需准确翻译为越南语。

亚新越南市场部可提供专业代办服务。其在越南深耕多年,拥有本地专业团队,熟知当地政策法规与办事流程。从前期咨询,协助企业确定合适的公司类型与经营范围,到全程代办文件公证认证、申请各类证照,以及后续税务申报、银行开户等一站式服务,帮助中国企业高效、合规完成在越注册流程,降低投资风险。

去越南注册公司总结

越南凭借稳定的政治环境、优惠的投资政策、庞大的消费市场以及与中国紧密的合作关系,成为中国企业海外投资的热门目的地。尽管注册公司流程环节众多,但通过清晰了解各步骤要求,借助专业代办机构力量,可顺利完成注册。

亚新越南市场部优势明显,在河内、胡志明市等地设有团队,能快速完成核名与地址核验。与当地政府部门、工商机构保持良好沟通,加快审批进程。提供从注册到运营的全方位服务,包括税务咨询、物流方案规划等,助力企业在越南稳健发展。若您有在越南注册公司的计划,不妨考虑与亚新越南市场部合作,开启在越南的商业新征程。

 

相关推荐:海牙认证 | 注册越南公司境外投资备案

 

有关进一步信息,请联系:

Renee Chen

offshorebj@yaxin888.com


 

考虑离岸公司

离岸帐户合法吗

离岸公司优点

都有哪些公司选择离岸账户

离岸公司操作技巧

如何给离岸公司命名

常见问题解答

 

注册离岸公司

注册香港公司

注册BVI公司

注册英国公司

注册韩国公司

注册新加坡公司

注册美国公司

注册塞舌尔公司

注册印度公司

注册开曼公司

 

 

注册全球商标

注册国内商标

注册国内商标需要的资料

注册香港商标

注册香港商标的好处

注册欧盟商标

注册马德里商标

商标注册常见问题解答

 

开设离岸帐户

离岸账户开户银行

香港银行开户资料

深圳发展银行开户资料

浦东发展银行开户资料

招商银行开户资料

花旗银行开户资料

开设离岸帐户常见问题

Copyright @ 2018 Asia Sun Inc. 保留所有权利 京ICP备11030207号-1